“
靴子落地了!“小燕子”赵薇与万家文化(祥源文化前身)的闹剧,证监会给出了罚单。
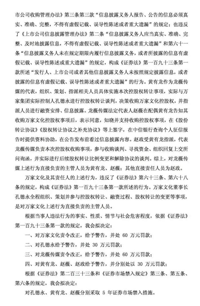
11月9日晚间,祥源文化(600576)发布公告称,收到证监会《行政处罚及市场禁入事先告知书》。证监会拟决定:一、对万家文化责令改正,给予警告,并处以60万元罚款;二、对孔德永给予警告,并处以30万元罚款;三、对龙薇传媒责令改正,给予警告,并处以60万元罚款;四、对黄有龙、赵薇、赵政给予警告,并处以30万元罚款;对孔德永、黄有龙、赵薇分别采取5年证券市场禁入措施。

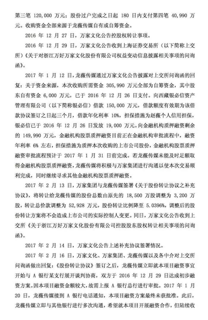
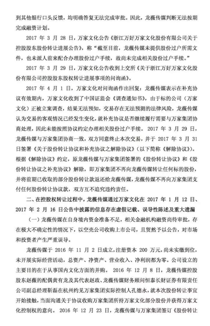
祥源文化的这纸罚单,源自11个月前的一场股权转让。2016 年 12 月 27 日,万家文化发布公告称,控股股东万家集团将向龙薇传媒转让其持有的1.85亿股万家文化无限售条件流通股,占万家文化已发行股份的 29.135%。此次交易完成后,龙薇传媒将成为万家文化的控股股东。
然而,后续由于龙薇传媒方面融资不能到位,交易方案几经变更,直至最终以放弃收购而告终。据《行政处罚及市场禁入事先告知书》称:“上述行为造成万家文化股价大幅波动,引起市场和媒体高度关注,严重影响了市场秩序,损害了中小投资者的信心,影响了市场的公平、公正、公开。”
二级市场显示,龙薇传媒期初向万家集团抛出橄榄枝之时,万家文化的股价应声大涨,公司股价曾一度上涨至25元/股。然而,随着这场闹剧的散场,万家文化股价一路下跌。
靴子落地了,万家文化也已经改名换姓。2017年8月,万家文化实际控制人发生变更,大股东万好万家集团将全部股份转让给祥源控股集团。新东家祥源控股成立于1992年,业务涵盖文化旅游、城市地产、基础设施建设、现代茶业等,2016年集团总资产规模260亿元。
新的实际控制人、新的董事会、新的高管团队,祥源文化能否开启上市公司发展新阶段,大家不妨拭目以待。
公告全文如下:









【聚百洲】专注股权激励、股权分配、股权打市场、公司估值、盈利模式设计!www.jbzzx.com